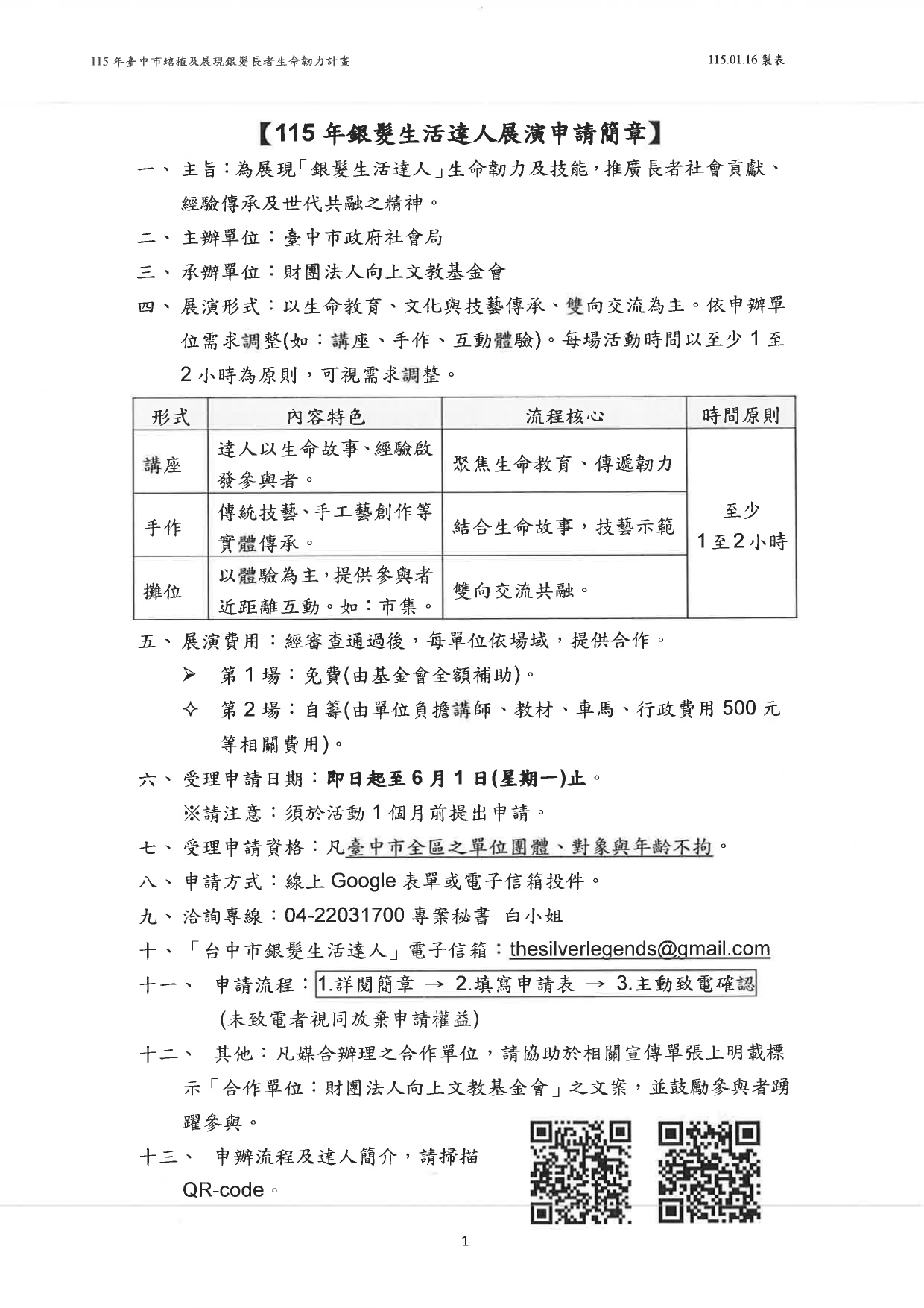
一、財團法人向上文教基金會依據臺中市府社會局「115年培植及展現銀髮長者生命韌力計畫」辦理。
二、銀髮生活達人為一群展現活躍老化和自我實現,走訪各地傳承生命智慧及技能的長輩。為推廣長者「活躍老化、以老助老(助人)」及社會貢獻價值,歡迎相關單位,邀請「銀髮生活達人」到場分享。
三、展演將提供社區認識長者豐富的生命韌力故事、文化技藝等多元內容,如搭配節慶,辦理主題講座或達人傳藝手作活動,以促進世代共融,增進參與者(親子、長輩、新住民、兒少等)對於活躍老化長者之認識、自我激勵等正向價值。
四、申辦時間:即日起至115年6月1日(星期一)前提出申請。
五、注意事項:敬請於辦理日期前1個月提出申請。
六、簡章網址:https://is.gd/9ouPWU
七、洽詢電話:04-22031700,白小姐。

Facebook
Twitter
LINE